|
|
|
|
|
LAF | 桑基鱼塘的传承困境!如何保护与展示农业文化遗产? |
|
|
论文标题:Research on Mulberry-dyke & Fish-pond Agricultural Heritage Protection Based on the Concept of Rural Environmental Museum—Case Study on Digang Village in Huzhou City, Zhejiang Province
期刊:Landscape Architecture Frontiers
作者:Rui MA , Yifei GAO, Shuang DU , Yuxiang FAN
发表时间:15 Dec 2023
DOI:10.15302/J-LAF-1-020086
微信链接:点击此处阅读微信文章

导 读
自2002年启动以来,全球重要农业文化遗产项目一直备受国际遗产学界的广泛关注。目前,中国的全球重要农业文化遗产项目总数虽已位居世界前列,但其中大部分仍存在价值阐释与展示不足、保护与利用模式难以持续等问题。本文首先借鉴田园空间博物馆方法论,建立桑基鱼塘全球重要农业文化遗产的多尺度保护框架。进而以浙江省湖州市荻港村桑基鱼塘农业文化遗产项目为例,在厘清保护现状的基础上提出分层级的保护策略:宏观层面提炼遗产地域价值,划定价值阐释范围;中观层面确定遗产资源展示序列,建立价值展示分级设施体系;微观层面强化日常景观地方感,促进社区日常活动融入遗产空间。基于上述保护策略形成的从价值阐释到空间规划的操作路径可为其他农业文化遗产的保护实践提供借鉴。
关键词
全球重要农业文化遗产;田园空间博物馆;荻港村;桑基鱼塘;遗产保护;农业景观
基于田园空间博物馆理念的
桑基鱼塘农业文化遗产保护研究
——以浙江省湖州市荻港村为例
Research on Mulberry-dyke & Fish-pond Agricultural Heritage Protection Based on the Concept of Rural Environmental Museum
—Case Study on Digang Village in Huzhou City, Zhejiang Province

1 昆明理工大学艺术与传媒学院
2 上海同济城市规划设计研究院有限公司
3 复旦大学历史地理研究中心
4 上海应用技术大学生态技术与工程学院
01
引言
2002年,联合国粮食和农业组织(FAO)启动了“全球重要农业文化遗产”(GIAHS)项目,旨在保护各国具有代表性的传统农业文化系统。
GIAHS是一种景色优美的可持续景观系统,产生于社区对环境的长期适应过程,结合了农业生物多样性、韧性生态系统及宝贵的文化遗产。GIAHS项目启动后,FAO开始在全球评估典型的传统农业系统,截至2023年底已认证了26个国家的86个农业遗产地,中国坐拥22项。浙江省湖州桑基鱼塘系统于2017年入选GIAHS名录,但该系统的保护也面临一系列现实问题。
近年来,已有学者对“田园空间博物馆”(rural environmental museum)理念进行了深入的理论引介,但其在GIAHS保护领域的应用仍有待拓展。鉴于此,本文基于田园空间博物馆理念,探索适用于湖州市桑基鱼塘农业文化遗产的保护框架并在实践中加以验证。
02
湖州市桑基鱼塘
农业文化遗产概况
GIAHS项目评估标准
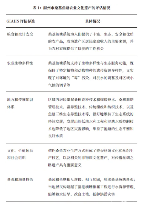
FAO主要依据五项标准来认定GIAHS:粮食和生计安全,农业生物多样性,地方和传统知识体系,文化、价值体系和社会组织,以及景观和海景特色。这五项评估内容相互关联,表明GIAHS是一个活态的、不断发展的人工生态复合系统。
湖州市桑基鱼塘
农业文化遗产特征
湖州市桑基鱼塘农业文化遗产是中国现存最集中、面积最大、保留最完整的基塘系统之一,重点保护区域位于南浔区菱湖镇与和孚镇,处在长江三角洲太湖南部地区,总面积达6900hm2。该桑基鱼塘系统起源于春秋战国时期,至今仍保存有近4000hm2的桑园和近10000hm2的鱼塘,传承了区域内多种农业生产方式和谐共生的样态(表1)。


鸟瞰桑基鱼塘农业文化遗产 © 高一菲
03
基于田园空间博物馆理念
构建农业文化遗产保护体系
田园空间博物馆理念
田园空间博物馆理念源于生态博物馆(ecological museum)概念,这一概念于1972年在法国首次提出,突出自然和文化遗产的原地保护,将遗产保护和展示置于广阔的自然环境中,强调遗产与历史文化、自然资源、生态区和农业实践的联系,并提出将社区作为博物馆的核心 。在此基础上,1998年12月,日本农林水产省提出“田园空间博物馆计划”,细化了适用于乡村地区遗产保护与社区发展的行动框架和步骤,形成一套易于操作的指导生态博物馆实践的纲领性文件。
日本田园空间博物馆理念包含三大要素,即核心设施、辅助设施和探索路径,着眼于“水”“土”“聚落”,将村落与农业遗产作为一个整体来展示,有助于实现二者协同发展。
田园空间博物馆作为
GIAHS保护范式的优势
从1995年开始,中国在乡村地区陆续开展了生态博物馆实践,虽有众多自发实践,但尚未形成一套可复制的统一行动框架。且缺少与社区日常生活的连接,导致社区难以成为遗产保护主体。因此,借鉴田园空间博物馆保护范式,将有助于促进中国GIAHS保护方法论的建立。
总体来看,以田园空间博物馆理念作为GIAHS保护范式,与传统保护范式在边界划定、保护主体、保护要素、保护方法和展示方式上存在差异(表2)。

基于田园空间博物馆理念的
桑基鱼塘GIAHS保护框架构建
基于田园空间博物馆理念,结合湖州桑基鱼塘GIAHS评估标准,建立桑基鱼塘农业文化遗产保护实施框架。整个框架可划分为三个阶段,涵盖了宏观、中观、微观三个尺度。第一阶段是调查资源,梳理保护存在的问题。第二阶段是明确不同尺度的规划要点:宏观层面,在更广阔的时空背景下认知地域自然与文化特征,提炼遗产地域价值主题;中观层面,围绕地域价值主线,对村域内的自然和文化资源进行整合,确定遗产资源展示的序列;微观层面,在社区生活型、生产型、休闲型场所中,组织和引导社区活动,强化日常景观的地方感。第三阶段是提出针对性的遗产保护策略,包括合理划定遗产价值阐释范围、构建分级的价值展示设施体系、促进社区日常活动融入遗产空间三个层级。整个保护框架以社区参与为中心,通过多尺度衔接、多层次递进,逐层突破现状问题。
04
荻港村桑基鱼塘GIAHS保护现状
案例研究区域隶属于湖州市和孚镇荻港村,处于大运河文化遗产頔塘故道片区、湖州桑基鱼塘核心保护区和中国历史文化名村荻港村三项遗产交界,属于典型的湖荡圩田型聚落。村域内桑基鱼塘农业文化遗产保护区面积66.7hm2,延续了传统的农业生态系统和生产方式,其保护中存在的问题如下。

现场调研:舟行荻港古村 © 高一菲
现状保护范围难以
实现遗产价值的完整阐释
荻港村针对中国历史文化名村和桑基鱼塘GIAHS分别划定了保护范围:现有保护举措倾向于刚性边界管控,无疑会割裂农业文化遗产与地域自然环境、文化环境的依存关系,进而破坏桑基鱼塘农业文化遗产价值阐释的完整性。

遗产保护区现状 © 马蕊,高一菲,杜爽,范宇翔
非叙事性资源展示
导致公众对遗产价值感知较弱
已有资源展示方式多为传统博物馆、室内展示馆或依托历史建筑和遗迹的散点展示,这类非叙事性展示削弱了遗产的历史、文化和在地价值。而非物质文化资源展示则多供外部的研学团队使用,与当地居民的日常活动联系较弱。同时,资源利用方式也较为单一,多以生态观光、非物质文化研学、美食体验为主,缺少桑基鱼塘农业文化遗产、村落历史文化遗产的深度体验项目。

传统博物馆:湖州鱼桑文化研学院 © 高一菲

传统博物馆内的遗产价值展示 © 范宇翔

社区日常生活场景:一元茶馆 © 马蕊
在非叙事性资源展示模式下,公众对遗产价值的感知较弱,村民也较难产生文化认同感。因此,系统化展示和综合利用桑基鱼塘GIAHS的价值,是实现桑基鱼塘农业文化遗产与当地社区的互动,成为保护工作成功的关键。
遗产维护主体改变导致
桑基鱼塘农业生态系统功能衰退
近年来,随着桑基鱼塘系统经济效益的降低,当地社区居民生计模式发生改变,一部分居民向城镇转移,还有部分将桑基鱼塘复合种养模式转变为鱼塘单一养殖模式,导致桑基鱼塘系统面积缩减。基塘比例的改变和桑基鱼塘农业系统的功能衰落,造成了水陆之间养分交换和能量流动水平的变化,而单一种养模式下化肥和鱼药的使用也打破了农业循环生态系统的平衡。
05
荻港村桑基鱼塘GIAHS保护策略
针对荻港村桑基鱼塘GIAHS保护现状,本研究借助多尺度保护实施框架,从地域、村域和场所三个尺度明确规划要点,提出相应的遗产保护策略
宏观地域尺度
归纳地域自然文化特征,提炼遗产地域价值主题
从空间联系的广度来看,荻港村地处杭嘉湖中部低地平原区,具有湿地环境特征。从较长的历史时期来看,荻港村桑基鱼塘农业文化遗产的发展与湖丝贸易的兴衰紧密相关。可归纳出荻港村独特的自然和文化地域特征:杭嘉湖平原地区湖荡圩田型聚落、依托湖丝贸易形成的历史蚕业村庄、水利水运工程,以及传统桑基鱼塘农业生态系统。据此提炼出荻港村桑基鱼塘农业文化遗产地域价值主题为:杭嘉湖平原地区丝绸文化发展的完整见证。
围绕地域价值主线,合理划定遗产阐释范围
为荻港村桑基鱼塘GIAHS地域价值划定合理的阐释范围、进行系统化阐释,完整解说荻港村桑基鱼塘GIAHS的意义,是破解目前遗产区“孤岛式”“凝固式”保护问题的关键。围绕“杭嘉湖平原地区丝绸文化发展完整见证”的价值主线,将空间上与蚕丝生产、生丝运输、丝绸贸易、湖丝文化相关的自然环境、文化遗产和产业遗产纳入阐释范围内。阐释范围包含遗产的自然(河、港、漾、塘等)与文化(历史建筑、历史遗迹等)、历史(文化遗产和农业遗产等)与当代(桑基鱼塘演变的一般鱼塘、历史文化名村中新建的民居和旅游服务设施等)要素,解释了地域环境特征、乡土景观特征和传统生计方式之间的关系。并且,划定的价值阐释范围打通了乡村聚落与农业文化遗产的边界,将自然与文化、生活与生产空间作为一个完整的乡村景观遗产来看待。

荻港村遗产价值阐释地图 © 马蕊,高一菲,杜爽,范宇翔
中观村域尺度
建立村域资源分类分级目录,确定遗产资源展示序列
首先,梳理和细化自然环境资源、聚落景观遗产资源、产业景观遗产资源,依据空间的形态将其划分为点状、线状和面状要素(表3)。其次,依据不同资源与遗产价值的关联度、真实性与完整性状况,将其划分为一级遗产资源和二级遗产资源,以区分遗产资源展示的优先级。

依据遗产资源序列,构建价值展示的分级设施体系
依据村域内遗产资源的分类分级,建立“核心设施-主要辅助设施-其他辅助设施”三层分级设施体系。其中,核心设施为荻港渔庄内的鱼桑文化研学院,而主要辅助设施和其他辅助设施则有助于对荻港村遗产资源展开分级保护与展示。
村域内规划有陆上和水上两类探索路径,能够辅助价值展示及整合散布的设施。

荻港村遗产价值展示的分级设施体系 © 马蕊,高一菲,杜爽,范宇翔
微观场所尺度
借助场所日常叙事,强化日常景观地方感
场所是田园空间博物馆理念在乡村实践的最小单元。整体来看,微观层面遗产的存续和社区居民的日常活动有密切联系,在遗产叙事中,将单体要素、历史事件与日常生活整合,有助于再现历史场景,诠释日常景观存在的价值和意义。并且,将社区居民活动融入遗产空间,强化日常景观的地方感,能够培育和塑造社区居民保护遗产的主人翁意识。
通过农文旅融合,促进社区日常活动融入遗产空间
荻港村桑基鱼塘农业文化遗产的展示与利用应注重遗产的动态发展特征。在保持其传统农业生产功能的基础上,实现遗产的创新性利用和适应性发展。采用农文旅融合发展模式能够丰富产品类型、增加农产品附加值、改善当地社区单一生计模式。让社区居民共享遗产发展收益,将社区日常景观转变为遗产的展示内容,以实现遗产保护与社区发展的相互促进。
06
结语
中国的农业文化遗产体现了人与自然和谐共生的生态伦理观,是中国悠久农耕文明的见证。保护好这些不可再生遗产,对保持中国的生物多样性和文化多样性、保障食品安全和农民生计、改善区域生态环境、应对极端天气灾害和促进可持续发展意义重大。
湖州市桑基鱼塘农业文化遗产的保护和可持续发展具有地域、村域、场所等多尺度的价值。本研究基于田园空间博物馆理念和实践方法,从宏观、中观、微观三个层面建立湖州桑基鱼塘GIAHS多尺度保护框架,对促进桑基鱼塘GIAHS价值阐释与空间规划衔接、推动遗产保护与社区协同发展具有理论与实践的指导意义。本文从更广阔的时空维度入手,建立以在地社区为中心的“价值阐释-价值展示-价值活态利用”层层递进的保护路径,有助于全面解说遗产价值和意义,增进公众理解和参与。
阅读原文请点击“Research on Mulberry-dyke & Fish-pond Agricultural Heritage Protection Based on the Concept of Rural Environmental Museum—Case Study on Digang Village in Huzhou City, Zhejiang Province”

《前沿》系列英文学术期刊
由教育部主管、高等教育出版社主办的《前沿》(Frontiers)系列英文学术期刊,于2006年正式创刊,以网络版和印刷版向全球发行。系列期刊包括基础科学、点点官方网站入口、工程技术和人文社会科学四个主题,是我国覆盖学科最广泛的英文学术期刊群,其中12种被SCI收录,其他也被A&HCI、Ei、MEDLINE或相应学科国际权威检索系统收录,具有一定的国际学术影响力。系列期刊采用在线优先出版方式,保证文章以最快速度发表。
中国学术前沿期刊网
http://journal.hep.com.cn

特别声明:本文转载仅仅是出于传播信息的需要,并不意味着代表本网站观点或证实其内容的真实性;如其他媒体、网站或个人从本网站转载使用,须保留本网站注明的“来源”,并自负版权等法律责任;作者如果不希望被转载或者联系转载稿费等事宜,请与我们接洽。