作者:朱小立等 来源:《化学》 发布时间:2024/11/1 16:56:18
选择字号:
科学家报道基于DNA的酶固定化和功能化策略

 

2024年10月29日,同济大学附属第十人民医院朱小立教授团队和上海交通大学分子医学研究院谭蔚泓院士、杨宇教授团队基于滚环扩增(RCA)技术合作开发了一种DNA-酶复合物(RCA-DEN),旨在实现高效的酶固定化和功能化。相关成果以“Rolling circle amplification-based DNA-enzyme nanostructure for immobilization and functionalization of enzymes ”为题发表在Chem期刊上,第一作者是毛东升博士。

酶具有独特的结构和多样的功能,所以在生物医学应用中至关重要。然而,酶存在稳定性差、无靶向性和递送困难的问题,这限制了它们的实际使用。RCA-DEN能够实现在酶表面形成核酸分子的密集堆积,对酶活性影响甚微,同时提升了酶的稳定性。以葡萄糖氧化酶(GOx)、辣根过氧化物酶(HRP)、碱性磷酸酶(AP)和β-半乳糖苷酶(β-gal)作为模型酶,作者证明了这一策略允许酶的模块化定制。同时,通过与适配体、DNAzyme等功能核酸结合,可进一步实现RCA-DEN的核酸功能的可编程性设计。得益于酶和核酸的多样性和可编程性,该方法可广泛应用于选择性催化、级联催化、活细胞检测,以及肿瘤的协同治疗等多个领域。总体而言,这项工作为酶的固定化和功能化提供了新的视角,为酶在生物医学领域的广泛应用开辟了新路径。

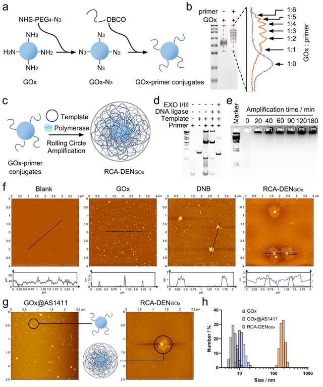
RCA-DEN可以被轻松制备、结构均一且酶和核酸活性均不受影响:通过形态表征和粒径表征可以证明RCA-DEN可被成功制备且粒径均一(图1),且制备过程对酶和核酸的活性未产生影响(图2)。高度结构化的DNA纳米层由多价AS1411/Hemin构成,不仅为酶提供了强有力的稳定保护,还保留了AS1411/Hemin的类过氧化物酶催化活性。

图1:RCA-DEN的制备和表征。

图2:RCA-DEN的物理化学性质。

通过自主设计RCA-DEN的酶和核酸功能,可以实现选择性催化和级联催化应用:通过选取HRP和多巴胺适配体分别作为酶和核酸模型(图3),结果表明RCA-DENHRP具有优秀的多巴胺富集性能,并能够在富集后进行选择性催化;选取GOx和AS1411/Hemin作为酶和核酸模型(图4),结果表明RCA-DENGOx可用于复杂系统下对葡萄糖的级联催化检测。

图3:RCA-DENHRP的选择催化活性。

图4:RCA-DENGOx的级联催化活性。

除了液体活检,RCA-DEN还可应用于活细胞内的化学测定(图5):利用级联催化模型RCA-DENGOx,并使用Amplex Red作为活细胞化学分析的荧光底物。荧光成像和流式细胞术结果表明RCA-DENGOx有效催化活细胞中的葡萄糖级联反应。

图5:基于RCA-DEN的活细胞化学分析。

此外RCA-DEN还能够进行体内应用:作者引入Mn2+来丰富RCA-DENGOx的结构和功能(图6)。该模型通过结合肿瘤的饥饿疗法和化学动力学疗法,增强了RCA-DENGOx-Mn的肿瘤治疗效果。RCA-DENGOx-Mn在促进“酶-金属离子”级联催化的同时,具有良好的肿瘤靶向能力,表现出有效的肿瘤生长抑制作用,在肿瘤治疗中具有广阔的应用前景。

图6:RCA-DEN介导肿瘤饥饿疗法和化学动力学协同治疗。

RCA-DEN中的酶和核酸功能具有广阔的可编程性:通过酶的模块化设计和RCA产物的功能编码,可以设计出具有不同功能的RCA-DEN模型(图7)。具有不同功能的酶及适配体和DNAzyme等多种功能核酸的开发为RCA-DEN提供了丰富的功能组合,在生物医学应用中具有无限潜力。

图7:RCA-DEN的模块化设计和可编程性。

RCA-DEN具有强大的模块化设计和功能可编程性,提供了一种用于酶固定化和功能化的替代策略,为液体活检、活细胞分析,体内疾病诊断治疗等多种生物医学应用提供了一种强有力的新工具。(来源:科学网)

相关论文信息:https://doi.org/10.1016/j.chempr.2024.10.002

 
 打印  发E-mail给: 
    
 
相关新闻 相关论文

图片新闻
科学网2025年11月十佳博文榜单公布! 研究实现1000小时工业级电流密度制氨
福建宁古高速公路全线通车 木质素碳基催化剂绿色制氢研究获重要进展
点点taptap最新版本更新内容
 
点点taptapBET下载
 
编辑部推荐博文
 
Baidu
点点taptap网址登录