|
|
|
|
|
吉林大学研究团队:洛哌丁胺对胞内病原菌感染的治疗作用 Engineering |
|
|
论文标题: Repurposing Loperamide as an Anti-Infection Drug for the Treatment of Intracellular Bacterial Pathogens
期刊:Engineering
作者:刘洪涛, 李思琦, 邓乐, 史真旭, 姜晨晓, 舒婧妍, 刘源, 邓旭明, 王建锋, 郭志敏, 邱家章
发表时间: August 2024
DOI:https://doi.org/10.1016/j.eng.2024.01.011
微信链接:点击此处阅读微信文章
文章速览

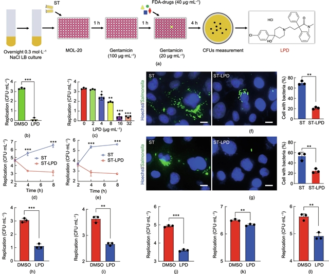
吉林大学邱家章研究团队在中国工程院院刊《Engineering》2024年8月刊发《洛哌丁胺对胞内病原菌感染的治疗作用》一文,指出多数抗生素对细胞膜的渗透性较低,且极易在细胞内被降解,导致抗生素在细胞内难以达到有效杀菌浓度,加之耐药菌株的出现和快速传播,使得胞内菌感染的治疗面临巨大挑战。病原菌与宿主细胞相互作用机制的阐明促进了宿主导向疗法(host-directed therapy,HDT)的快速发展。HDT已发展成为最具潜力的抗胞内菌感染的方法之一。基于此,文章采用庆大霉素保护试验从美国食品药品监督管理局(FDA)批准的药物库中筛选能够抑制鼠伤寒沙门氏菌(Salmonella Typhimurium,ST)胞内增殖的药物,发现洛哌丁胺(Loperamide,LPD)可显著抑制ST的胞内增殖。机制研究结果表明LPD处理可促进感染细胞发生自噬并增强其溶酶体活性。进一步研究发现高表达的非转移性黑色素瘤糖蛋白B(glycoprotein nonmetastatic melanoma protein B,GPNMB)介导了LPD诱导的细胞自噬和对胞内菌的清除。动物实验结果表明LPD治疗可显著提升ST感染的大蜡螟幼虫和小鼠模型的存活率、降低感染小鼠靶器官的菌落定殖、缓解ST感染所致的病理损伤。综上所述,文章为基于HDT策略抗感染药物的开发提供了一种作用机制明确的先导化合物。

关键词:
胞内菌 ; FDA药物 ; 老药新用 ; 洛哌丁胺 ; 自噬 ; 非转移性黑色素瘤糖蛋白B
原文链接:
https://doi.org/10.1016/j.eng.2024.01.011

扫二维码|查看原文
推荐阅读
最新研究显示短期股票市场波动或增加心血管疾病风险
侯立安院士团队:可生物降解塑料取代传统塑料助力碳减排
周孝信院士团队:我国电力系统灵活调节能力需求探讨
段宝岩院士团队成功研发空间太阳能电站地面演示验证系统
华东理工大学研究团队:高分子材料的智能制造平台——高分子材料基因工程
特别声明:本文转载仅仅是出于传播信息的需要,并不意味着代表本网站观点或证实其内容的真实性;如其他媒体、网站或个人从本网站转载使用,须保留本网站注明的“来源”,并自负版权等法律责任;作者如果不希望被转载或者联系转载稿费等事宜,请与我们接洽。