|
|
|
|
|
两篇Genome Biology论文报道玉米早期花序发育的顺式调控图谱 |
|
|
两篇Genome Biology论文报道玉米早期花序发育的顺式调控图谱
期刊:Genome Biology
微信链接:点击此处阅读微信文章
植物生长发育受到转录因子和非编码元件之间动态相互作用的精细调控。玉米作为全球重要的粮食作物,其雌、雄穗早期花序的正常发育分化对玉米产量至关重要。在玉米改良的漫长进程中,选择更大更高产的雌穗与较小的雄穗相辅相成。目前,基因组学促进作物改良的主要挑战是作物基因组中顺式调控元件的功能注释,以及利用这些功能序列微调特定途径的能力。雄穗和雌穗早期经历着相似的发育进程并有着共同的调控程序,通过解偶联这个共同程序(如调控雌、雄穗特定启动子或顺式调控元件)等先进分子生物技术可以进一步优化穗型以提高产量,可大大促进玉米分子育种进程。
近日,Genome Biology在线发表了美国Danforth植物科学研究中心Andrea Eveland课题组完成的题为The regulatory landscape of early maize inflorescence development 的研究论文,报道了玉米早期花序发育的顺式调控图谱。
Genome Biology
The regulatory landscape of early maize inflorescence development
点击此处,阅读论文。
该研究利用一种微球菌核酸酶技术 (MNase-seq),鉴定了玉米发育早期雌穗和雄穗原基的染色质可及区域,这些区域通常被认为包含各种类型的顺式调控元件,如启动子,增强子和绝缘子,并被发现染色质可及区主要富集于基因近启动子区域以及3’末端。进一步分析发现MNase 超敏(MNase HS)程度的差异与基因在雌、雄穗间的差异表达相关。在染色质可及性表现有差异的近2000个基因中,约40%的基因(包括112个转录因子)在雌、雄穗间也存在表达差异。结合公共的ChIP-seq数据,发现2个穗发育调控关键转录因子(KN1和FEA4)有90%以上的高置信结合位点位于MNase HS区域,表明HS 区可用于预测TF结合位点。同时,文章对MNase HS区域motif的深入分析工作为转录因子在雌、雄穗发育的调控上提供了一定的认识。

图1:雌、雄穗间差异的MNase HS和基因表达变化
进一步,利用公共的花序组织RNA-seq数据,作者鉴定到了2679个高置信的lncRNAs,发现其在雌、雄穗发育过程中展现出了明显的时空表达动态,并与MNase HS区域相关联。同时还鉴定到了78个共表达的蛋白编码基因(PCGs)-lncRNAs互作对,暗示了lncRNAs可能作为远端调控因子调控基因表达。此外,利用MNase HS区域进行的GWAS分析,鉴定到了一些新的与穗型(雄穗分枝数TBN和穗行数ERN)相关联的SNPs,可应用于遗传和育种研究工作中。
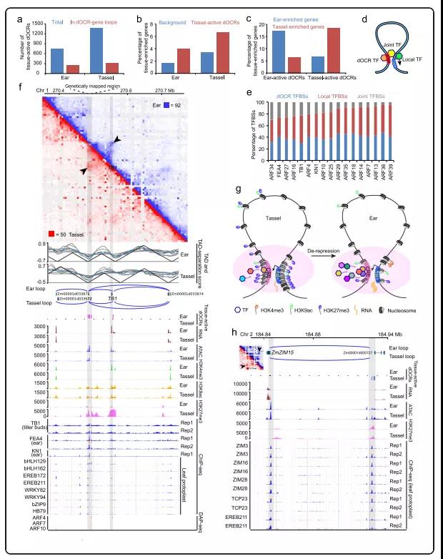
值得一提的是,近期华中农业大学杨芳/李兴旺团队在Genome Biology上发表了题为3D genome architecture coordinates trans and cis regulation of differentially expressed ear and tassel genes in maize 的研究论文,绘制了玉米发育早期雌穗和雄穗原基的高分辨率全基因组三维互作图谱、开放染色质图谱、组蛋白修饰图谱、DNA甲基化图谱和转录组图谱,并揭示了顺式和反式因子及其在三维基因组层面对玉米雌穗和雄穗间基因差异表达的调控。
Genome Biology
3D genome architecture coordinates trans and cis regulation of differentially expressed ear and tassel genes in maize
点击此处,阅读论文。
该研究利用ATAC-seq技术在同样发育时期的玉米雌、雄穗中鉴定到了大量的开放染色质区域(OCRs),结合全基因组染色质交互(Hi-C), 3种组蛋白修饰,全基因组DNA甲基化和RNA-seq数据,并整合了公共转录因子ChIP-seq数据和雌、雄穗农艺性状相关联的SNPs,全面深入地阐述了包含潜在顺式调控元件的OCRs在基因近端和远端对早期雌、雄穗间基因表达的差异调控。

图2:远端开放染色质区域的动态活性及转录因子结合贡献于基因的组织差异表达
两篇论文的共同发表,为玉米早期雌、雄穗花序发育的顺式及表观调控提供了全面深入的认识,也为穗发育相关基因和调控元件之间互作等功能研究、玉米等重要农作物的定向改良分子育种提供了宝贵资源和参考。
(来源:科学网)
特别声明:本文转载仅仅是出于传播信息的需要,并不意味着代表本网站观点或证实其内容的真实性;如其他媒体、网站或个人从本网站转载使用,须保留本网站注明的“来源”,并自负版权等法律责任;作者如果不希望被转载或者联系转载稿费等事宜,请与我们接洽。